ConsultaAdeudo
Este método proporciona los datos del adeudo a partir de una referencia de cobranza proporcionada por el contribuyente y que deberá ser mostrada en el kiosco de cobranza. El uso de este web service requiere una ApiKey válida, consulte el resumen para mas detalles.
Parámetros de Entrada
| Nombre | Tipo | Descripción |
|---|---|---|
| IdRefFolio | String | Dato proporcionado por el contribuyente |
Mensaje SOAP entrada
POST /SOAPServices/ws_multikiosco.asmx HTTP/1.1
Host: demo-gobdigital.mx
Content-Type: text/xml; charset=utf-8
Content-Length: length
SOAPAction: "https://demo-gobdigital.mx/ConsultaAdeudo"
<?xml version="1.0" encoding="utf-8"?>
<soap:Envelope xmlns:xsi="http://www.w3.org/2001/XMLSchema-instance" xmlns:xsd="http://www.w3.org/2001/XMLSchema" xmlns:soap="http://schemas.xmlsoap.org/soap/envelope/">
<soap:Header>
<AuthHeader xmlns="https://demo-gobdigital.mx/">
<ApiKey>string</ApiKey>
</AuthHeader>
</soap:Header>
<soap:Body>
<ConsultaAdeudo xmlns="https://demo-gobdigital.mx/">
<IdRefFolio>string</IdRefFolio>
</ConsultaAdeudo>
</soap:Body>
</soap:Envelope>
Parámetros de Salida
| Nombre | Tipo | Descripción |
|---|---|---|
| IdTrx | String | Folio de la transacción. |
| IdRefFolio | String | Referencia de Cobro. |
| Concepto | String | Concepto del adeudo. |
| Periodo | String | Periodo del adeudo. |
| ImporteN | String | Monto en pesos (MXN) del adeudo. |
| LimPago | String | Fecha Limite de Pago en formato dd/mm/aaaa |
| RefCveCtaPadron | String | Referencia de cobro |
| Contribuyente | String | Nombre del contribuyente. |
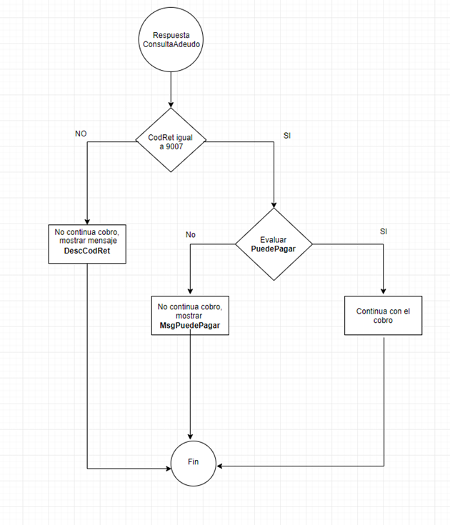
| PuedePagar | String | Valores posibles: “SI” y “NO”. “SI” procede con el cobro “NO” no procede con el cobro |
| MsgPuedePagar | String | Mensaje informativo que deberá ser mostrado por el kiosco cuando el valor del parámetro “PuedePagar” sea “NO”. |
| CodRet | String | Código de retorno que indica el estado de la respuesta del método. Si el código es 9007 es una consulta exitosa. Para más detalle de los códigos de respuesta consulte los catálogos |
| DescCodRet | String | Descripción del campo CodRet. |
Mensaje SOAP salida
HTTP/1.1 200 OK
Content-Type: text/xml; charset=utf-8
Content-Length: length
<?xml version="1.0" encoding="utf-8"?>
<soap:Envelope xmlns:xsi="http://www.w3.org/2001/XMLSchema-instance" xmlns:xsd="http://www.w3.org/2001/XMLSchema" xmlns:soap="http://schemas.xmlsoap.org/soap/envelope/">
<soap:Body>
<ConsultaAdeudoResponse xmlns="https://demo-gobdigital.mx/">
<ConsultaAdeudoResult>
<IdTrx>string</IdTrx>
<IdRefFolio>string</IdRefFolio>
<Concepto>string</Concepto>
<Periodo>string</Periodo>
<ImporteN>decimal</ImporteN>
<LimPago>string</LimPago>
<RefCveCtaPadron>string</RefCveCtaPadron>
<Contribuyente>string</Contribuyente>
<PuedePagar>string</PuedePagar>
<MsgPuedePagar>string</MsgPuedePagar>
<CodRet>string</CodRet>
<DescCodRet>string</DescCodRet>
</ConsultaAdeudoResult>
</ConsultaAdeudoResponse>
</soap:Body>
</soap:Envelope>
Validaciones
